Department Profile

Department Profile photo

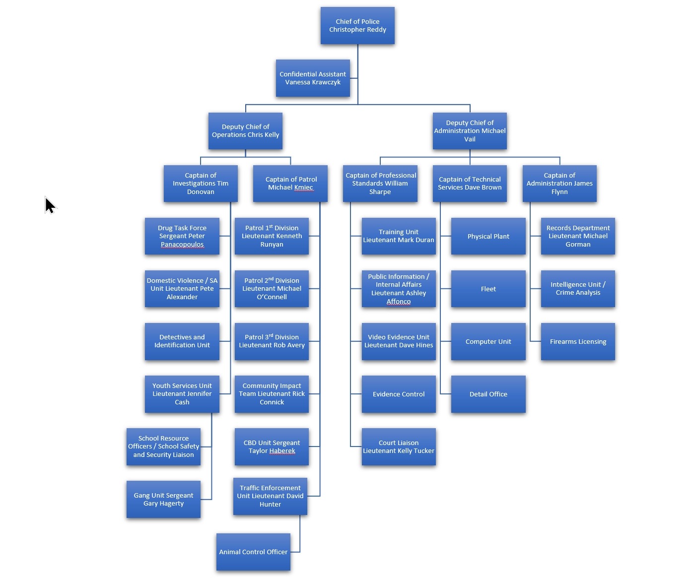
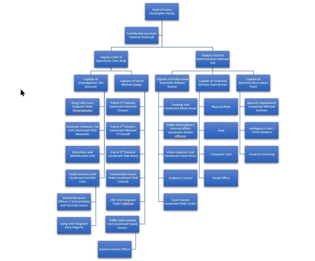
The Lynn Police Department employs over 180 sworn officers and 22 non-sworn support personnel.

Our sworn officers are divided among various divisions, units, and offices. They are further divided by shifts and work groups to provide for coverage 24 hours a day, 7 days a week. All of our support staff are assigned to days. Detention assistants must also provide 24-hour coverage.

The Chief of Police is assisted by two Deputy Chiefs and a Confidential Assistant. Both Deputy Chiefs are sworn officers. The Confidential Assistant is the most senior level non-sworn member of the department.

The Deputy Chief of Operations oversees our Patrol Divisions, Criminal Investigation Division (and all units under this), and our Traffic Office. The Deputy Chief of Administration oversees our Training Unit, Internal Affairs, Public Information, Court, Fleet, Physical Plant, Grants, Evidence Control, Support Staff, Communications and Information Technology, Budget and related administrative functions.

In addition to assisting the chief on a range of both operational and administrative matters, the Confidential Assistant to the Chief is responsible for day-to-day oversight of all support staff, budgeting, purchasing, payroll and billing.

Command Staff

  • Chief – 1
  • Deputy Chief – 2
  • Captain – 5
  • Lieutenant – 16
  • Sergeant – 19

Department Core Values

INTEGRITY

Is the most important core value because it goes to the character of each officer. It has been said, “If you have integrity, then nothing else matters and if you don’t have integrity, then nothing else matters.” Integrity really boils down to doing what is right, not because someone else is expecting you to do it or someone is watching. This is something you expect not only of others, but of yourself. Integrity encompasses many other aspects of character including honesty and truthfulness.

COMMUNITY SERVICE

Includes making a positive difference in the lives of others. It is the reason why most officers come on the job and why most of them stay.

ACCOUNTABILITY

Includes the understanding that, as police officers, we must always strive to use the tremendous authority granted to us in accordance with the law and our best judgement under the circumstances present. Accountability further assumes that when we do make mistakes, as all human beings will, we will admit to them and hopefully learn from them. It includes not only holding ourselves accountable but when necessary being willing to hold other officers accountable as well.

RESPECT

Includes respect for each other, both up and down the chain of command, and respect for the public we serve regardless of their station in life. Respect is treating people how we would like to be treated in similar circumstances.

Annual Report

The Lynn Police Department is pleased to make available their annual reports to the general public on our website.

This report provides both general and specific information on Department operations, statistics & trends, as well as other information of public interest.

The Annual Report is in PDF format and Adobe Reader must be installed to view the report.

To view the reports, click on the following links:

2022 Annual Report

2021 Annual Report 

2020 Annual Report

2019 Annual Report

LPD badge